【瑞榴 • 安全】邵武市学校、学生重大气象灾害(暴雨)预警应急避险防御指引
以下是《邵武市学校、学生重大气象灾害(暴雨)预警应急避险防御指引》。请全体师生和家长共同学习,防患未然。
一、预警信号发布遵循“属地管理”原则
本指引所指的气象灾害预警信号由邵武市气象部门发布。全市幼儿园、特殊教育学校、中小学校、中等职业学校应根据当地气象部门发布的暴雨预警信号及相应指引做好防御工作。
二、当气象部门发布暴雨蓝色、黄色、橙色或红色预警信号时,请各学校学生、家长及老师分别参照各级别防御指引,提前做好防御准备。
三、预警信号及应对指引
暴雨预警信号分四级,由低到高分别以蓝色、黄色、橙色和红色表示。
1.暴雨蓝色预警信号
(1)图标及含义
图标:

含义:为戒备信号。12小时内降雨量将达50毫米以上,或者已达50毫米以上且降雨可能持续。
(2)应对指引
I.进入暴雨戒备状态,学生、家长及老师应关注官方气象信息传播渠道发布的最新暴雨预报和预警信息。
Ⅱ.带好雨具,出行注意交通安全,避开积水区域。
2.暴雨黄色预警信号
(1)图标及含义
图标:

含义:为防御信号。6小时内降雨量将达50毫米以上,或者已达50毫米以上且降雨可能持续。
(2)应对指引
I.进入暴雨防御状态,学生、家长及老师应关注官方气象信息传播渠道发布的最新暴雨预报和预警信息。
Ⅱ.学校教职员工应关注暴雨预警信息,以便天气突然恶化时及时应变。
Ⅲ.带好雨具,出行注意交通安全,避开低洼易涝区、危房、边坡等可能发生危险的区域,关注降雨趋势,采取必要的安全措施。
Ⅳ.停止室外大型活动。
特别提示:暴雨预警信号解除后,处于河道周边和危险边坡等次生灾害易发区域的人员仍应注意加强安全防范。
3.暴雨橙色预警信号
(1)图标及含义
图标:

含义:为紧急防御信号。3小时内降雨量将达50毫米以上,或者已达50毫米以上且降雨可能持续。
(2)应对指引
I.进入暴雨紧急防御状态,学生、家长及老师应密切关注官方气象信息传播渠道发布的最新暴雨预报和预警信息。
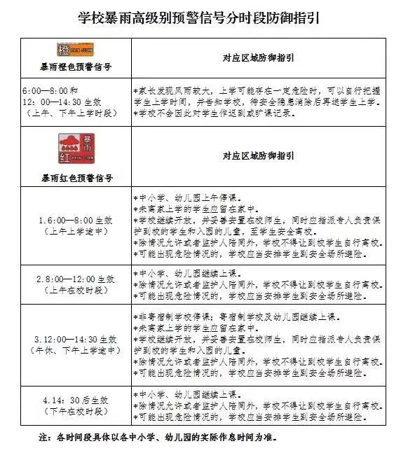
Ⅱ.上学时段(6︰00~8︰00和12︰00~14︰30)暴雨橙色预警信号生效时,所在区域的学生及其家长认为有必要延迟上学时,可以延迟上学,并及时告知学校。学校对因此延迟上学的学生,不作迟到和旷课处理。暴雨橙色预警信号解除,且学生及其家长认为安全时,学生应当及时上学。
Ⅲ.处于室外的儿童或学生应立即到就近安全场所暂避,远离低洼易涝区、危房、边坡、简易工棚、挡土墙、河道、水库等可能发生危险的区域。远离架空线路、杆塔和变压器等高压电力设备,避免穿越水浸区域、接触裸露电线,以防触电。
特别提示:暴雨预警信号解除后,处于河道周边和危险边坡等次生灾害易发区域的人员仍应注意加强安全防范。
4.暴雨红色预警信号
(1)图标及含义
图标:

含义:为特别紧急防御信号。3小时内降雨量将达100毫米以上,或者已达到100毫米以上且降雨可能持续。
(2)应对指引
I.进入暴雨特别紧急防御状态,各学校学生、家长及老师、各景区工作人员应密切关注官方气象信息传播渠道发布的最新暴雨预报和预警信息。
Ⅱ.6︰00~8︰00暴雨红色预警信号生效时,所在区域的幼儿园、特殊教育学校、中小学校、中等职业学校无需等待教育行政部门的通知,立即自动停课。学生家长应当指导学生自动停止上学。
12︰00~14︰30暴雨红色预警信号生效时,所在区域的幼儿园、特殊教育学校、中小学校、中等职业学校下午停课。
未启程上学的儿童、学生不必到学校上课。途中的儿童、学生应就近到安全场所暂避。已到学校的儿童、学生服从学校安排,校方应妥善安置在校儿童、学生。学校应在确保安全的情况下,方可安排儿童、学生回家。
Ⅲ.处于室内应立即采取防御措施,关闭和紧固门窗,防止雨水侵入室内。一旦室外积水漫进屋内,应及时切断电源,防止触电伤人。
Ⅳ.停止室外活动,确保停留在安全的地方。
Ⅴ.处于室外时,应立即到就近安全场所暂避,密切关注暴雨和交通信息,远离低洼易涝区、危房、边坡、简易工棚、挡土墙、河道、水库和易发生滑坡、泥石流等危险区域。远离架空线路、杆塔和变压器等高压电力设备,避免穿越水浸区域,接触裸露电线,以防触电。
特别提示:暴雨预警信号解除后,处于河道周边和危险边坡等次生灾害易发区域的人员仍应注意加强安全防范。
四、暴雨影响期间,各学校学生、家长及老师,学校负责人、工作人员应关注并相互转告预警信息,服从政府及相关部门在灾害防御、抢险救灾过程中作出的指挥和部署。
附表:学校暴雨高级别预警信号分时段防御指引

附件2
邵武市气象灾害性预警信号获取渠道
1、“福建预警发布”官方微信公众号

获取途径:在微信平台搜索关注公众号“福建预警发布”,通过“预警定制”定制所在区域预警信息。
2、“知天气”APP

软件下载:各大电子应用市场免费下载或扫描知天气公众版二维码。

3.邵武市电视台
4.邵武市广播电台
5.气象信息电子显示屏
- 通知公告 更多









